members-only post

Temporal + LangGraph: A Two-Layer Architecture for Multi-Agent Coordination

Using Temporal and LangGraph for multi-agent systems in production solves retries, state persistence, and failures.
Temporal + LangGraph: A Two-Layer Architecture for Multi-Agent Coordination

Using Temporal and LangGraph for multi-agent systems in production solves retries, state persistence, and failures.

Multi-agent system works great in development. Then you deploy it. An LLM call times out halfway through. Your worker crashes. You restart and have no idea which agents already ran. The state is gone.

Most agent frameworks give you prompts, tool calling, and reasoning chains. They don't give you retries, state persistence, or visibility into production failures. You're supposed to figure that out yourself.

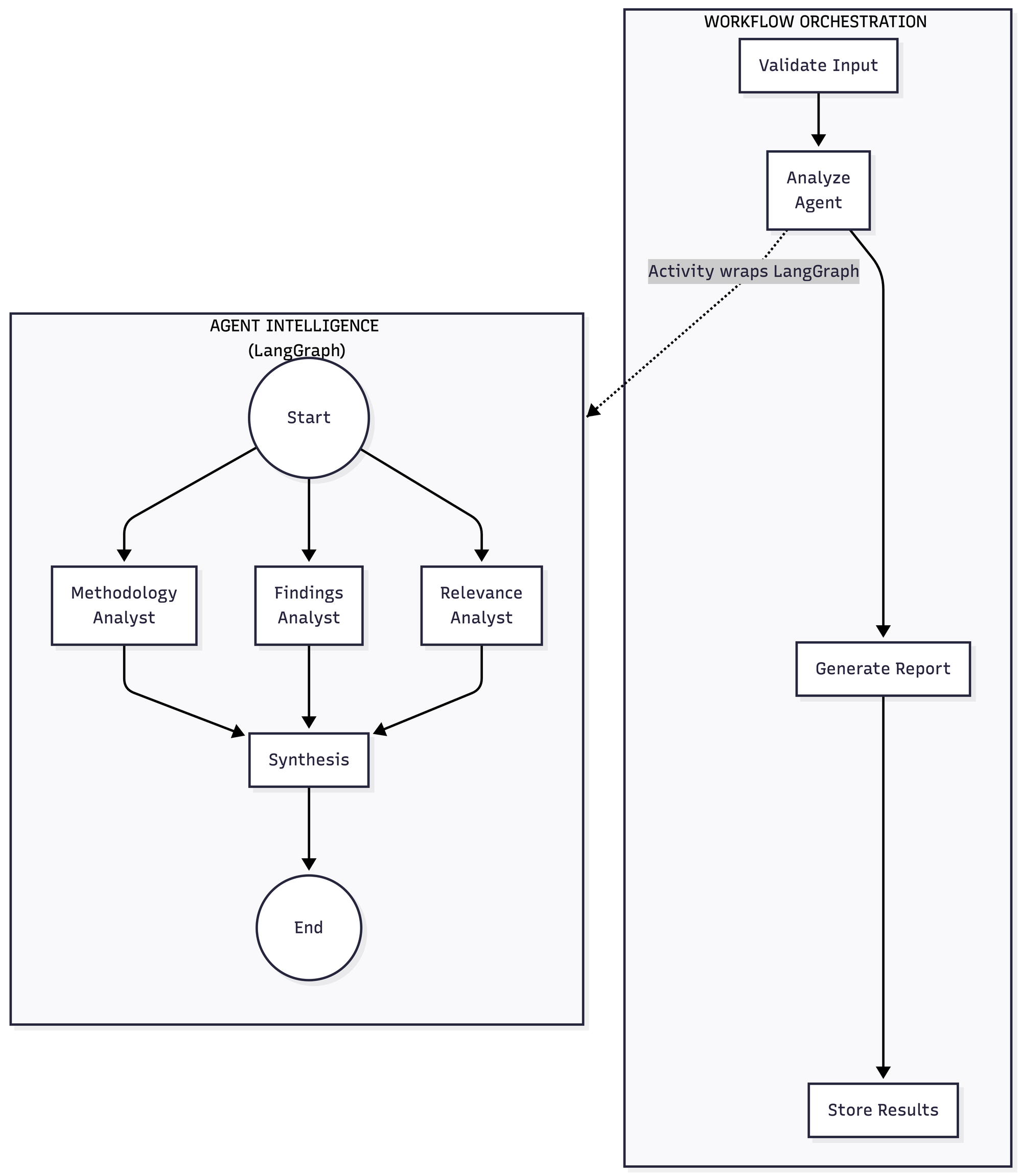
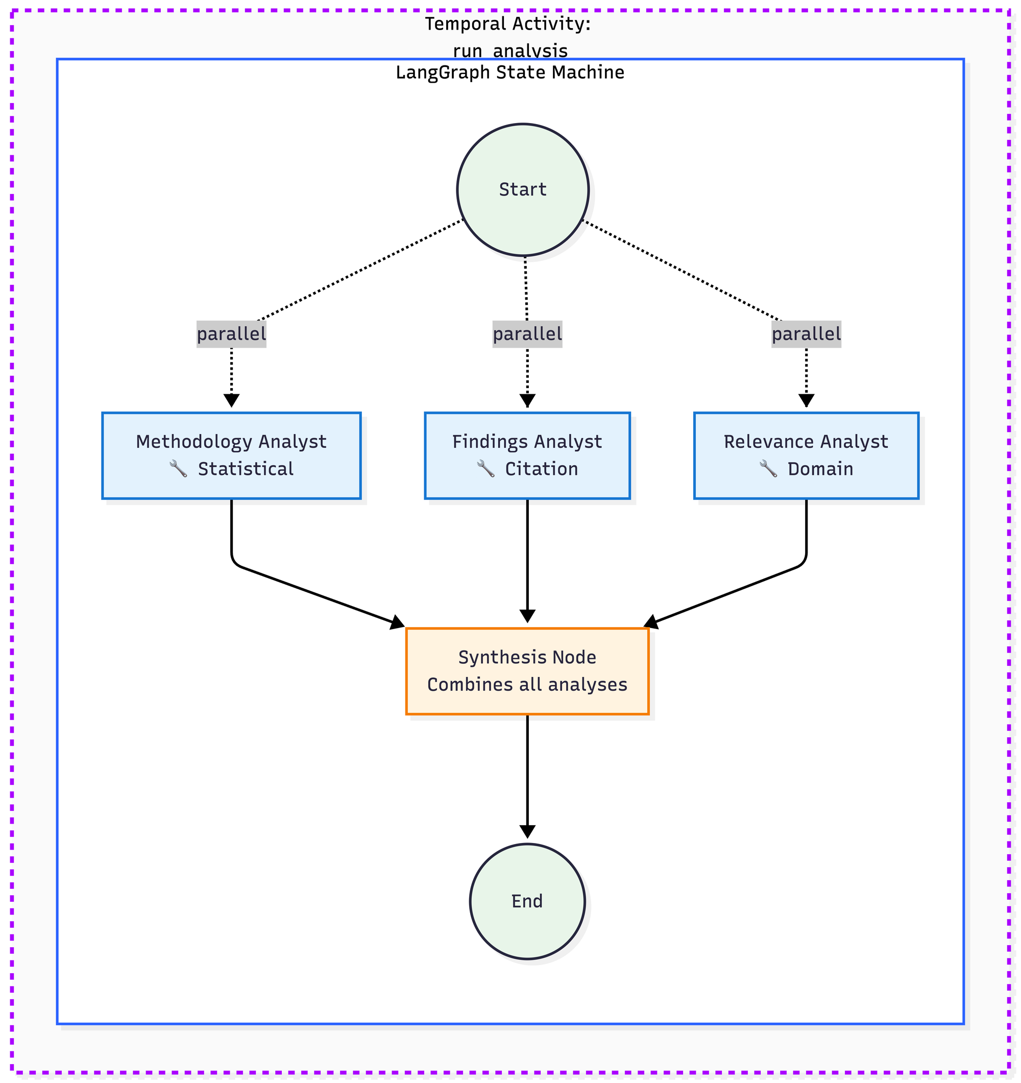
I've been running a multi-agent system in production that coordinates several specialist agents in parallel, synthesises their outputs, and needs to handle failures gracefully. After trying a few approaches, I landed on combining Temporal (workflow orchestration) with LangGraph (agent state machines). They solve different problems and fit together cleanly.

This post covers the patterns I found useful, using a document analysis system as the running example.


The Two-Layer Architecture

Keeping these layers separate turned out to be critical.

Temporal: The Orchestration Layer

Temporal is a workflow engine. You write workflows as code. Temporal handles persisting state between steps, retrying failed operations with backoff, enforcing timeouts, and letting you query what's happening. If your worker crashes mid-workflow, Temporal picks up where it left off.

This post is for subscribers only

Subscribe to continue reading